Follow this link to skip to the main content

Browse Interferometric (InSAR) Data Quality Metrics

Baseline

The interferometric baseline in the cross-track (C) and vertical (H) directions as a function of the along-track coordinate (S).
Example:

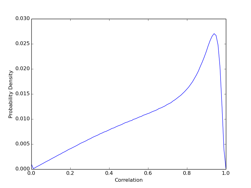
Correlation (Interferometric Coherence)

The probability density function (PDF) of the interferometric correlation. The correlation is estimated over a sliding window and is not corrected for phase gradients or other effects. The PDF is estimated with a histogram.
Example:

Offsets

Profiles of the relative image registration offsets. The two-dimensional offset field is estimated with an amplitude correlation based matching algorithm. Outliers are detected and removed, and average profiles in the range and azimuth directions are shown in the figure.
Example:

Position

The position of the radar relative to the planned track, with the required ten meter tube shown for reference.
Example:

Velocity

The velocity of the radar. The left axis measures the along-track velocity (S), while the right axis measures cross-track (C) and vertical (H) velocities ten meter tube shown for reference.
Example:

Attitude

The orientation of the radar. Yaw and pitch determine the electronic steering angle and processing Doppler curve.
Example: